Página Inicial
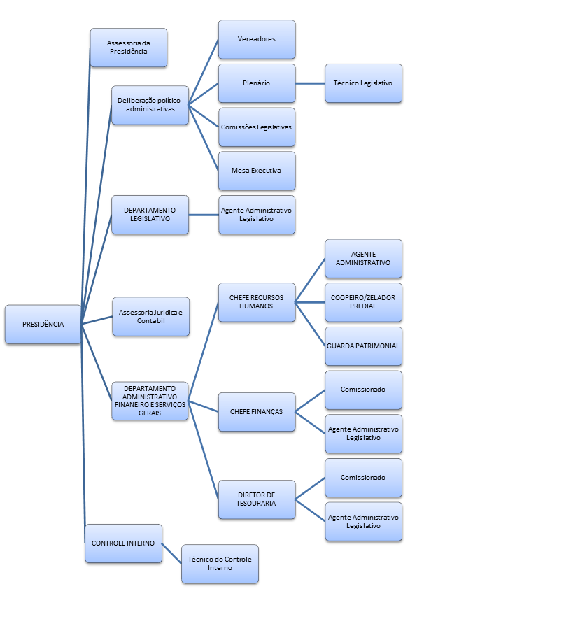
ORGANOGRAMA